Description
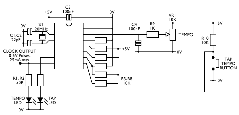
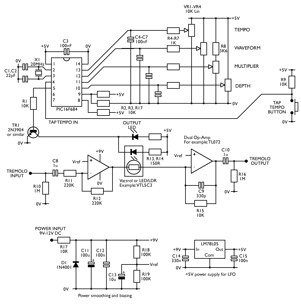
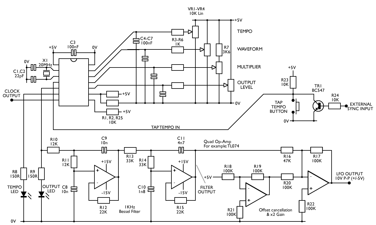
The TAPLFO 2D chip adds a powerful feature to your LFOs: you can set the LFO frequency by tapping a tempo on a button connected to the chip, or by changing the Tempo CV. With this chip you can build tap tempo effects units or stompboxes, tap tempo controlled drum machines or tap tempo sequencer clocks. All of these are described in the datasheet below.
The LFO can produce 8 waveforms, including a random (sample & hold) wave. All the waveforms except the random wave can be altered by the wave distortion CV.
The chip also includes a tempo multiplier. This is combined with the tapped tempo to allow the LFO frequency to be set at a multiple of the tapped rate. The available multipliers are 0.5, 1, 1.5, 2, 3, and 4. This allows half- and double-time, and triplet times.
The LFO tempo, multiplier, waveform selection, wave distortion, and output level are all voltage-controlled using 0-5V.
Download Electric Druid TAPLFO tap tempo LFO Datasheet
The datasheet includes example circuit diagrams, example waveforms, and the chip pinout diagram.
Obsolete! This chip has been superseded by the TAPLFO 3
The new chip adds several features, has additional waveforms and improved resolution, and also no longer requires a crystal. It’s an improvement in pretty much every way! Head over and check out the data sheet.









Reviews
There are no reviews yet.